Please Note: Only COVID-19 vaccinated adults and children over 5 can attend the Clinic.

Family Therapy for Difficulties at School

< All Topics

Overview

Work with Sue, Dan and their children Liam and Milly was conducted face to face and through on-line telehealth as the family lived 4 hours drive from the city. They were referred by the school counsellor due to major behavioural difficulties at school.

Presenting Problem & Request

Liam was only 6 years old, but he was already at risk from suspension from school. His teachers found it impossible to contain his behaviour, so his learning was significantly behind that of his peers and he continually disrupted the work of other children. He called out, ran around the room, and would push, kick and shove others who were in his way. The final straw came when a girl accidently ran into him in the playground and he pushed her to the ground pinned her down and repeatedly hit her. His parents Sue and Dan spoke of constants fighting and hurting between their children, Liam and Milly and their mother spoke of her distress at seeing her younger child hurt by her brother.

The family lived in a small country town where Dan had grown up on a farm that his parents continued to run. They were very supportive of the family but believed Dan and Sue were not ‘tough enough’ on Liam and attempted to control him through threats and punishment. Sue had come to the area as a teacher from NSW where her parents still lived. She reported that she had a ‘good enough’ relationship with them but they were busy and rarely visited.

Sue and Dan had separated and Dan had returned to live with his parents on the farm telling the children they needed him there to work. They had not explained the separation to the children fearing that it would upset them.

At the first session the request of Sue, was to be able to communicate more calmly with her children while Dan wanted to ‘not clash with the kids about everything, especially Liam.’

Liam’s request was to ‘be smarter everywhere’ and for Mum and Dad not to fight. His younger sister, Milly, 4 years old wanted to stop fighting with Liam.

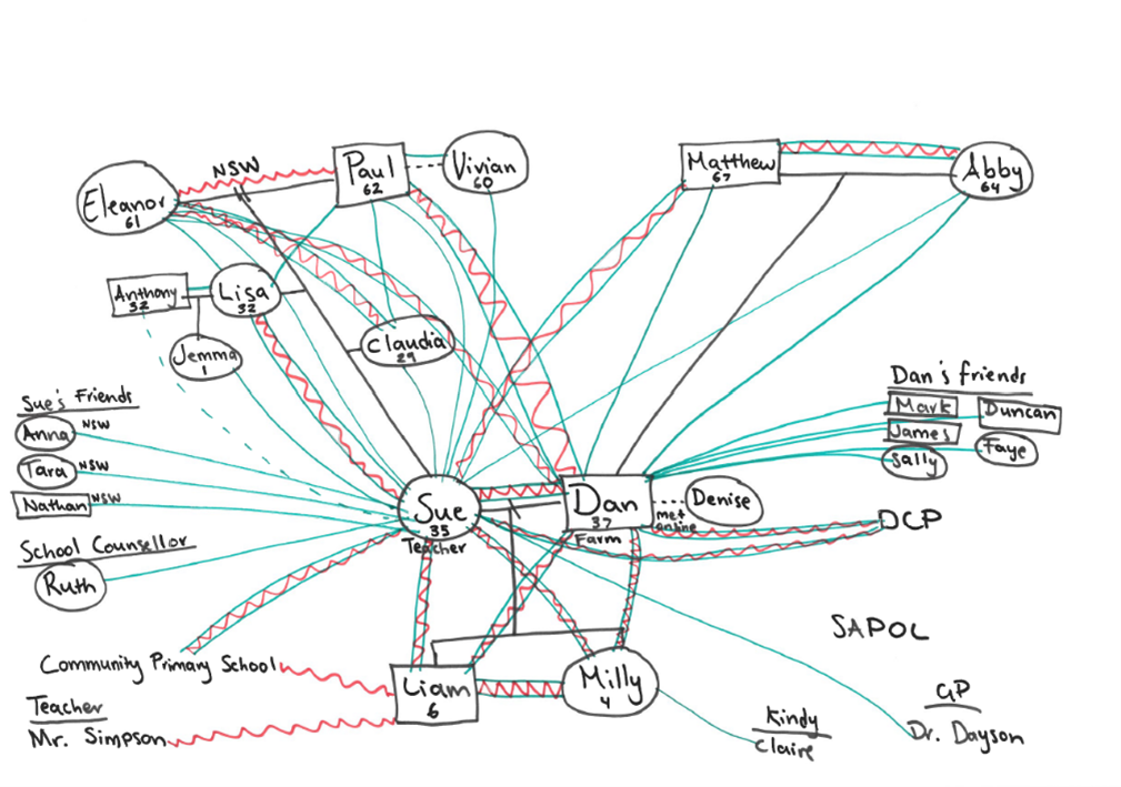
Social System Presenting to Therapy & Ecogram

The first session was attended by the whole family, Mother Sue, Father Dan and their children Liam and Milly.

Timeline

Analysis using Bower Place Model

Authority and Responsibility

Ownership of difficulties was confused with Sue feeling highly responsible for Dan and Dan appearing to take little responsibility for his behaviour either in the past or currently yet wishing to continue to see his children and be a good parent to them. This was solved by Sue arranging family outings where she could be present. This was apparent during on-line sessions where Dan would attend part of the time but then leave due to his father’s requirement for him to work on the farm.

A similar pattern was apparent in Sue who, when the children spoke of her physically hurting them put responsibility to them suggesting they were confused or mistaken. By contrast, Liam took powerful responsibility for both his father’s distress and the care of his younger sister were anything to happen to their parents.

Inside and Outside Space

Each family member appeared to be suffering on the inside and conflicting on the outside. Sue spoke of her incapacity to manage her children and how her efforts to be calm and patient would fail and culminate in her losing her temper with the children. She also expressed frustration with their father who she could not trust to be honest about his drinking and capacity to care for their children. Both Liam and Milly spoke of the fighting between their parents with Liam reporting that ‘Mum and Dad keep arguing about what is wrong and what is right’ and that he was very worried that they ‘might kill each other’. Their younger daughter was also frightened saying she feared “Mum will kill Dad’. Both children spoke of their worry about their parents and that they talked together about their family. Liam was clear that he would take responsibility for Milly should anything happen to their parents.

Each felt judged and criticised by each other and the world around them, their wider family, school and community and isolated from the care and support of others.

Time

Sue and Dan had met when Sue came to the country as a graduate teacher. The couple spoke of an instant attraction and together they had ‘partied hard’ developing a reputation for marijuana and alcohol use which did not endear Sue to the local families. Dan went directly from high school to work on the family farm and in many respects had never left home or become an independent adult. Sue had adopted a motherly role with him, helping him when he put himself at risk and covering up for him. When the couple decided to have children, Sue believed they had both agreed to put their old ways behind them and be responsible parents. However, Dan continued to drink excessively and spend much of his free time with friends at the local hotel. Following the birth of Liam, Sue became seriously depressed resulting in an admission to hospital in the city and separation from Dan.

A second child was born two years later and while Sue did not become depressed, she said she felt like a mother of three children as she continued to support and protect Dan while needing help herself. Her only friends were many miles away and she felt isolated and desperate. She had no friends in the local community.

Both Sue and Dan spoke of the connection they continued to feel for each other and a sense that they could not imagine a future where they were apart. Despite this Dan had commenced an on-line relationship with another woman which was a secret from both his parents and the children.

They reported frequent and intense arguments where Sue begged Dan to stop using drugs and alcohol and be more supportive of her and responsible as a parent. It was as a result of this that Sue had told him she wished to separate.

Development

This was a family where the transition from being a couple to a family with children did not successfully occur intensifying the pattern of caring by Sue and irresponsibility by Dan. In addition, Sue continued to rely almost exclusively on Dan who  had a broader social network of which she was not a part. This resulted in a high level of inequality between the couple.

Their reputation, even before the birth of the children, made other families reluctant to encourage friendships which was reinforced by Liam’s aggressive behaviour. This limited Liam’s opportunities to develop age appropriate peer relationships

Productive

With the birth of Liam Sue lost her productive identity as a teacher, intending to focus all her energies on mothering. Dan continued to work on the family property under his father’s direction in a fashion that was characteristic of a much younger man at an earlier life stage. His relationship with his parents mirrored that of his relationship with his wife.

Liam’s productive identity at school was also impacted by his anxious, distracted, and aggressive behaviour.

Attachment

The family members were powerfully attached to each other with the children anxious and responsible for their father anxious about their mother who was loving and attentive but also angry and unpredictable. The two children were close despite their fighting with Liam expressing a strong sense of responsibility for his younger sibling.

Peer

Dan had a strong network of old school friends who he would meet at the local hotel while Sue was isolated in the community. She did maintain phone contact with family and friends interstate.

Both children had few friends in the community and were rarely included in social events.

Sexual

The couple no longer had a sexual relationship which had once been very important to them both but had disappeared following Liam’s birth and Sue’s depression. Dan was pursuing a new relationship while Sue spoke of missing having a partner.

Constraints

Key constraints in this case revolved around both shame and secrecy. Shame was pervasive and was experienced by Sue and Dan in different ways. Sue was particularly shamed by Dan’s alcohol misuse which had resulted in the secret decision to separate, following an incident when Dan was caught by police driving the children while drunk.  This had resulted in involvement from Department of Child Protection and the decision to separate to protect the children. Sue was also shamed by the small community in which they lived, as everyone knew of Dan’s behaviour and Liam’s aggression at school which had hurt their children. By contrast Dan was particularly ashamed by the separation as were his parents, with whom he had returned to live, but was insistent that he no longer had difficulty with alcohol. He was adamant that the children not be told of the separation believing this would be very distressing to them.

This secrecy also acted as a major constraint. To maintain the story that the parents were still together they would go out on family outings which would often result in fighting between the children who picked up the tension between the adults. Additionally, both parents were constrained in their capacity to form new relationships, with this being conducted in a clandestine way.

Secrecy and shame kept both parents and children isolated and without support in their school and community.

Secrecy was also apparent between the children and therapists with the parents encouraging them to answer questions honestly yet challenging their views when they spoke of being hurt by the parents when angry.

Another major constraint was a confusion about who was responsible for whom. Both Sue and Liam expressed a belief that they needed to manage Dan’s behaviour and feelings. Sue checked that he was safe and capable to manage the children while Liam attempted to make his father happy when he showed distress.

These constraints effectively prevented the family moving to a new set of arrangements congruent with separation and held them all in a confusing, uncertain, and unchanging present. This tension appeared to bubble over into aggression and distress in all family members.

Follow-Up

The family were seen on a regular basis to help align authority and responsibility such that Sue and Dan could effectively parent their children.

Following the advice Sue and Dan agreed to speak to the children. Dan avoided the task but Sue was able to explain the situation to the children, which was no surprise to them. At follow up Sue reported that both children were more settled and that while she found being a single parent challenging some days, there was significantly less conflict between the children and they were more co-operative with her.

Dan now saw the children on visits to the farm which were organised by Sue and his parents and whole family outings ceased. The children spoke of being happy that this had happened. At school Liam was more settled and his learning and social relationships were improving.

Unique theoretical analysis of key presenting issue

The key issue in this matter was in relation to authority and responsibility with each person finding themselves responsible for another person over whom they could not effect change. This had effectively held the family at an earlier life stage, before children, where the couple could be irresponsible and carefree. Changing the relational pattern such that adults cared for children and not the other way allowed a new, more functional arrangement to appear. As this evolved the children were more like others their age and were free to make friendships.

Additionally, as the secrecy was removed the children and Sue were able to connect to others in their community.

Advice – Explanation given to clients

At the conclusion of the session the advice was directed to Liam. We noted that he was a very intelligent and insightful child but that worries prevented him being as capable as he could be. These worries were directly linked to his being unable to clearly understand what the future looked like and when this happened he became sad, agitated and overheated. For Liam’s behaviour to improve the ‘temperature needed to drop’.

We then addressed Sue and Dan, reinforcing for them that their son was a very bright child who, despite the parent’s best efforts could see that all was not well for their parents and in the family. We gave direct advice that they should find a way to speak clearly and directly about the separation in order to begin to create a future and ‘drop the temperature’ for Liam.

Additional work was done with the couple to help Sue ascertain when Dan was sober and safe to be with the children alone rather than trying to second guess and cross question him, which made him angry and argumentative.

Table of Contents